Top Laptop Power bank Manufacturer in China
Professional manufacturer of high-power PD chargers, providing safe, efficient, and reliable charging solutions for laptops and other high-performance devices.
Premium Cells & Long Life – Each cell undergoes strict capacity, voltage, and impedance matching before assembly, ensuring uniform discharge characteristics across all packs.
Intelligent Power Management – Our in-house developed BMS features real-time monitoring, precision voltage balancing, and 8-layer protection covering overcharge, over-discharge, short-circuit, temperature, and surge events.
Precision Circuit & High Efficiency – Every circuit board is engineered for high efficiency and ultra-low ripple
Thermal Engineering & Structural Reliability –We use aluminum shells, copper spreaders, and silicone pads for heat control , with all parts meeting UL94-V0 standards for safe, durable performance in harsh conditions.
Comprehensive Testing & Certification – Each unit undergoes full functional, temperature, drop, vibration, short-circuit, EMC tests, certified CE, FCC, RoHS, UN38.3, and compliant with IEC 62133 and UL2054 standards.
Choose a Power Bank for Laptop Charging
Why choose Reachtek's Laptop Power Bank
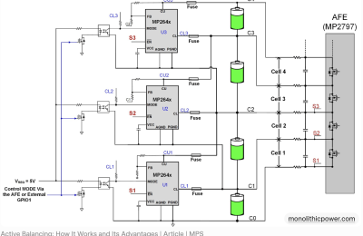
Advanced Active Balancing BMS for High-Power Lithium Battery Packs
Our laptop power bank features active balancing technology, continuously equalizing cell voltages to ensure efficient, stable operation, extend battery life, and enhance charging/discharging safety and performance.
Advanced Battery Cell Matching for High-Power Lithium Battery Packs
Our carefully matched cells with consistent voltage, internal resistance, and capacity ensure stable high-power output, enhanced safety, longer battery life, efficient charge/discharge, and reliable performance for laptops and other high-power devices.
100 Days Promise!
Get your Custom power bank in Blink. Pledge for Safety and Quality.
1. Customer idea (3-7 days)
- Product design
- Project planning
2. Design output (7-14 days)
- Design failure mode and effect analysis
- Costing
3.Sampling (30 days)
- DFMEA
- Function validation
- Reliability validation
- Certificate validation
4.Pre-series (20 days)
- Pre-series review
- Material approval
- Golden sample approval
- Certificate, SOP
5. Mass production (35 days)
- Six Sigma
- Total quality management
- Customer service
Customer-oriented Design > IATF16949:PPAP,QCP > Perfect Battery Products
Want to Know Your Product's Delivery Date?
What Makes Our Laptop Power Bank Better?
We turn customers’ ideas into perfect wireless charging power bank products.
Today’s requirements for an e-bike battery are getting more and more complex. It is a challenge for any e-bike battery manufacturer to find the best solution for all applications.
Our rechargeable e-bike batteries combine low weight with ergonomic design and simple handling. It’s an efficient, long-life energy source. We know how to make your e-bike battery better.
- Customer-oriented battery design
- Smart BMS and 3lvl protection
- Low self-discharge rate
- Great consistency under severe circumstances
- Strict validation tests with cells
- Automated production process
- Understanding of functional safety
Compact and Safety
Magnetic ultra-thin power banks are the latest trend. Achieving such a slim design with high energy density is a big technical challenge. Reachtek’s advanced battery control and smart design have made our ultra-thin magnetic power banks a top choice for many premium brands worldwide.
We know size and safety are key. Our expert team designs compact, lightweight power banks without compromising safety, even in the tightest spaces. Innovation meets safety in every ultra-thin magnetic power bank we create.
Intelligent BMS
Integrate with protocol applicable to the onboard applications, allowing you to communicate with the e-bike battery during riding. Battery Management System detects potential sources of error and protects cells from overloading.
- Full solutions customized BMS
- OTA update support
- 3-level protection for current, voltage, temperature
- Diagnose tool history & error table
- Multi functions and high power in small volume
- Protocol CAN(Adaptable from 250k to 1MB), RS485, UART
Low Power Consumption
Low self-discharge, no over-discharge, and longer cycle life are challenges to any e-bike battery manufacturer. We design our batteries in a way that they consume less energy and have low self-discharge.
- Cell low self-discharge
- Pack low self-discharge
- Low power consumption ≤ 30μA
Great consistency:
- Deep sleep mode for storage
- Free of charge for 3 years
- Cell voltage difference ≤ 15mA
Excellent for Extreme Temperature
Constant power output with a constant voltage curve for hours even under extreme circumstances. Run safely using our e-bike battery with discharge rate ≥90% in any high or low temperatures.
- Charge temperature: 1-50℃
- Discharge temperature: -20-60℃
- Relative humidity: ~ 65%, 45-85%
Request a Quote for More Details
Stable Supply Chain of High-quality Cells
for Your Power Bank
Reachtek has a long-term partnership with cell makers to secure the battery supply for our customers.
We use only high-quality and well-known cells for battery cells: LG, Great Power,JHY,HH etc.
Learn more:
What is a semi-solid battery?
What are the advantages of semi-solid batteries?
Considerations When Choosing the Right Cell
Small flaws can arise and affect your power bank performance if you choose the wrong cell for your application at the early project stage. It happens as every cell has unique characteristics and small differences which are visible only through cell research and mass usage feedback.
Our testing laboratory, experience, and knowledge of choosing the right battery will help to ensure your e-bike battery pack performance and better cycle life.
Battery Types by Cell Design
High Safety Cell Design
- CID (current interrupt device)
- Gas release vent
- Shutdown separator
- Separator coating
- Center pin
- Thermal stable active material
- Stable electrolyte
- Protection tape on weal point (Al and Ni tab)
High Power Cell Design
- NMC, NCA cathode material introduce
- PTC remove
- Increase internal resistance (<20mΩ)
Request a Quote for More Details
How to Conduct 100% Traceability in power bank Production?
Product defect rate increases with a larger production volume which results in wasting extra time and money. Knowledge and experience in full product inspection allow us to deal with all design problems in the mass production of e-bike batteries.
Full inspection: 100% SPI, AOI, X-RAY inspection.
We already have experience in mass production of 150000 pieces of one specific battery product for a customer per year.
We Know Your Certification Needs
To spend money and time designing a power bank, but to fail necessary certification tests.
We consider and take into account all the necessary tests and certifications for your final application in advance. Based on your need and project timeline, we can redesign a power bank based on the needed certifications, and used scenarios.
UL 2056,FCC,CE
POWER BANK CERTIFICATIONS IN NORTH AMERICA
CE,EMC,REACH,ROSH MSDS,UN38.3
POWER BANK CERTIFICATIONS IN EUROPE








Want a Consultation or Quote?
Send us a message if you have any questions or request a quote. Our experts will give you a reply within 24 hours and help you select the right Power bank for your needs.